ExplorerPatcher恢复win11是一款实用可靠的系统修复工具,专为Windows 11设计,可解决文件资源管理器异常问题,恢复系统默认设置适配不同系统配置,适合技术用户与普通用户快速恢复系统功能,接下来了解ExplorerPatcher的功能及使用方法。
1、无扰修复
修复过程零捆绑广告,避免二次风险保障纯净安全不修改系统核心。
2、一键操作
修复流程无需额外步骤,单步点击即可完成,节省时间与操作成本。
3、精准定位
针对性修复异常不破坏用户数据与设置,采用算法精准识别系统故障。
4、全面适配
深度兼容各版本及硬件,修复后系统长效稳定,降低复发概率持久可靠。
1、系统修复
快速修复系统崩溃等问题,恢复核心文件与组件,提升系统稳定流畅度。
2、权限恢复
重置权限设置修复账户与文件访问限制,确保系统安全与操作权限正常。
3、兼容增强
优化兼容性解决新旧程序冲突,避免应用闪退或报错,保障运行无阻碍。
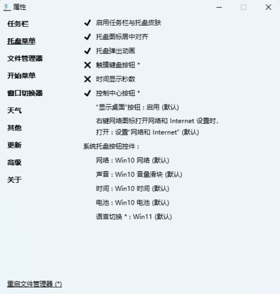
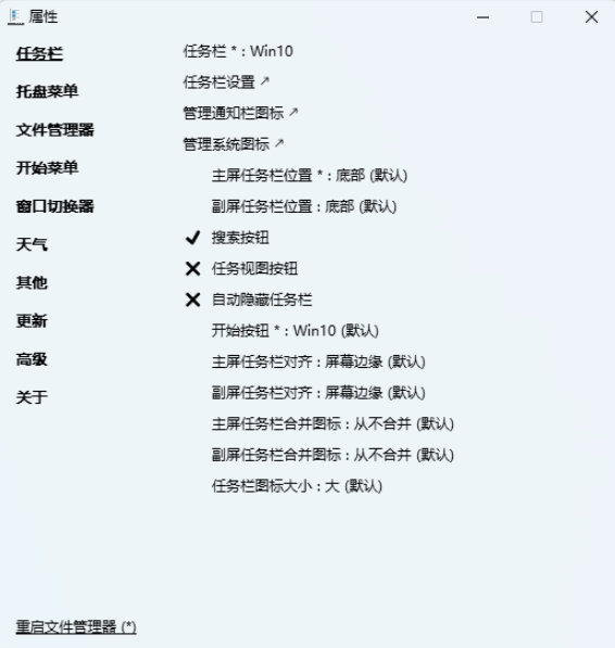
4、界面重置
恢复系统默认界面,修复图标丢失等问题,还原用户操作习惯视觉体验。
1、下载解压工具至桌面,关闭安全软件后运行主程序。

2、勾选恢复Win11选项,点击应用按钮等待完成。

3、重启电脑检查资源管理器,若异常可重复操作二次。
